10 Learnings
Conclusion
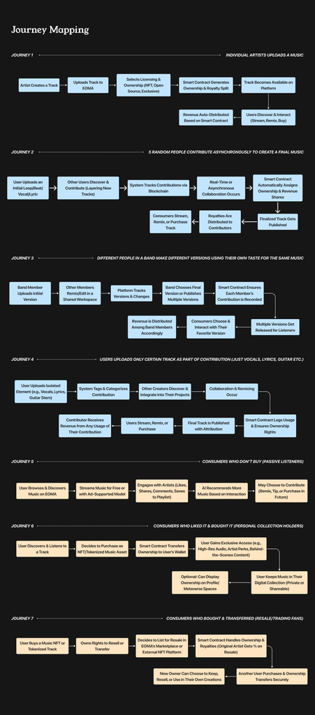
EOMA is transforming music creation by democratizing access, enabling collaborative ownership, and ensuring fair monetization.
While the final UI may resemble traditional B2C 2.0 products, Web3 technology operates at the core of the system, powering seamless ownership, revenue distribution, and decentralized collaboration. Through this journey of exploring Web3, NFTs, and smart contracts, I uncovered new intersections between blockchain and music creation, gaining valuable insights into an evolving digital landscape.
Overall, it’s been an exciting experience.













